Skip to main content
MENU
Mobile menu - Main navigation
Laman Utama
Pentadbiran
Profil
Latar Belakang
Profil YDP
Ketua Pegawai Digital (CDO)
Senarai Ahli Majlis
Carta Organisasi
Pelan Strategik MPK
Visi & Misi
Fungsi
Dasar Kualiti
Unit Integriti
Aduan Integriti
Dasar Anti Rasuah
Pusat Media
Arkib Elektronik
Foto
Audio
Arkib Berita
Arkib Pengumuman
Video
Pelancongan
Gunung Lambak
Te’mola Gunung Lambak Resort
Hotel Kluang
Senarai Nama Hotel Kluang
Pasar Malam/Tani Kluang
Senarai Pasar Malam/Tani Majlis Perbandaran Kluang
Perkhidmatan
Bayaran Dalam Talian
Kaedah Pembayaran
Perkhidmatan Dalam Talian
Senarai Perkhidmatan Digital MPK
Perkhidmatan Teras
Tender & Sebutharga
Tender & Sebutharga
Arkib Tender & Sebutharga
Keputusan Tender & Sebutharga
Cukai Harta
Kaunter Bergerak
Tempoh Bayaran
Kaedah Pembayaran
Kadar Pegangan
Pelan Pembangunan
Jenis- jenis Permohonan Pelan Bangunan
Khidmat Pelanggan
Tatacara Pelantikan Jawatankuasa Penduduk
Pemerkasaan Sektor Pelesenan PBT Negeri Johor
Aduan Awam
Saluran Integriti
Trafik & Penguatkuasaan
Undang-Undang Kecil Majlis Perbandaran Kluang
Bayaran Kompaun
Kaedah Bayaran Parkir
Sewaan Petak Letak Kereta & Pas Bulanan
Data Terbuka
Koleksi Data Terbuka
Pekeliling Negeri Johor
Panduan Data Terbuka
e-Penyertaan
Permohonan Data MPK
1Akses
Kemudahan Awam
Sewaan Tempat Letak Kereta
Perpustakaan Awam
Sukan & Rekreasi
Sewaan Fasiliti Wisma Majlis Perbandaran Kluang
Rakan MPK
Objektif & Peranan
Borang Keahliaan
Jabatan
Pengurusan
Jabatan Kewangan
Jabatan Khidmat Pengurusan
Unit Audit Dalam
Pengurusan Projek
Jabatan Kejuruteraan
Jabatan Kawalan Bangunan
Jabatan Perancang Bandar & Landskap
Unit Pusat Sehenti (OSC)
Unit Cawangan Pesuruhanjaya Bangunan (COB)
Pengurusan Sosial Ekonomi
Jabatan Kesihatan Persekitaran & Perlesenan
Jabatan Penguatkuasaan & Keselamatan
Unit Undang-undang
Unit Komunikasi Korporat & Kemasyarakatan
Hubungi Kami
Media Sosial
Facebook
TikTok
Twitter
Instagram
Blog MPK
Direktori
Jabatan
Ketua Jabatan
Lokasi
Majlis Perbandaran Kluang
.
.
Hubungi Kami
Soalan Lazim
Maklum balas
Peta Laman
.
.
.
.
.
.
.
.
Search
Bahasa Melayu
English
Laman Utama
Pentadbiran
Toggle submenu
Profil
Toggle submenu
Latar Belakang
Profil YDP
Ketua Pegawai Digital (CDO)
Senarai Ahli Majlis
Carta Organisasi
Pelan Strategik MPK
Visi & Misi
Fungsi
Dasar Kualiti
Unit Integriti
Aduan Integriti
Dasar Anti Rasuah
Pusat Media
Toggle submenu
Arkib Elektronik
Foto
Audio
Arkib Berita
Arkib Pengumuman
Video
Pelancongan
Toggle submenu
Gunung Lambak
Toggle submenu
Te’mola Gunung Lambak Resort
Hotel Kluang
Toggle submenu
Senarai Nama Hotel Kluang
Pasar Malam/Tani Kluang
Toggle submenu
Senarai Pasar Malam/Tani Majlis Perbandaran Kluang
Perkhidmatan
Toggle submenu
Bayaran Dalam Talian
Toggle submenu
Kaedah Pembayaran
Perkhidmatan Dalam Talian
Toggle submenu
Senarai Perkhidmatan Digital MPK
Perkhidmatan Teras
Tender & Sebutharga
Toggle submenu
Tender & Sebutharga
Arkib Tender & Sebutharga
Keputusan Tender & Sebutharga
Cukai Harta
Toggle submenu
Kaunter Bergerak
Tempoh Bayaran
Kaedah Pembayaran
Kadar Pegangan
Pelan Pembangunan
Toggle submenu
Jenis- jenis Permohonan Pelan Bangunan
Khidmat Pelanggan
Toggle submenu
Tatacara Pelantikan Jawatankuasa Penduduk
Pemerkasaan Sektor Pelesenan PBT Negeri Johor
Aduan Awam
Saluran Integriti
Trafik & Penguatkuasaan
Toggle submenu
Undang-Undang Kecil Majlis Perbandaran Kluang
Bayaran Kompaun
Kaedah Bayaran Parkir
Sewaan Petak Letak Kereta & Pas Bulanan
Data Terbuka
Toggle submenu
Koleksi Data Terbuka
Pekeliling Negeri Johor
Panduan Data Terbuka
e-Penyertaan
Permohonan Data MPK
1Akses
Kemudahan Awam
Toggle submenu
Sewaan Tempat Letak Kereta
Perpustakaan Awam
Sukan & Rekreasi
Sewaan Fasiliti Wisma Majlis Perbandaran Kluang
Rakan MPK
Toggle submenu
Objektif & Peranan
Borang Keahliaan
Jabatan
Toggle submenu
Pengurusan
Toggle submenu
Jabatan Kewangan
Jabatan Khidmat Pengurusan
Unit Audit Dalam
Pengurusan Projek
Toggle submenu
Jabatan Kejuruteraan
Jabatan Kawalan Bangunan
Jabatan Perancang Bandar & Landskap
Unit Pusat Sehenti (OSC)
Unit Cawangan Pesuruhanjaya Bangunan (COB)
Pengurusan Sosial Ekonomi
Toggle submenu
Jabatan Kesihatan Persekitaran & Perlesenan
Jabatan Penguatkuasaan & Keselamatan
Unit Undang-undang
Unit Komunikasi Korporat & Kemasyarakatan
Hubungi Kami
Toggle submenu
Media Sosial
Toggle submenu
Facebook
TikTok
Twitter
Instagram
Blog MPK
Direktori
Toggle submenu
Jabatan
Ketua Jabatan
Lokasi
Toggle submenu
Majlis Perbandaran Kluang
Pentadbiran
Profil
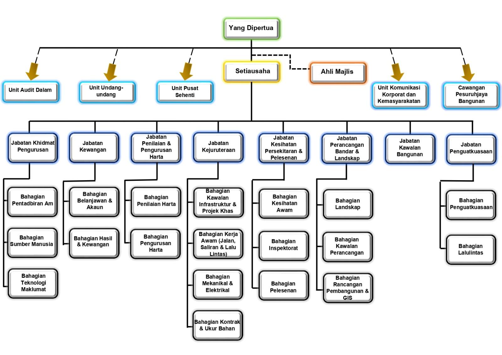
Carta Organisasi
Carta Organisasi